- Neu
Produktbeschreibung: USB-Typ-C-Stromanschluss mit TPS2116-Multiplexer – usb09b – Pololu 3729
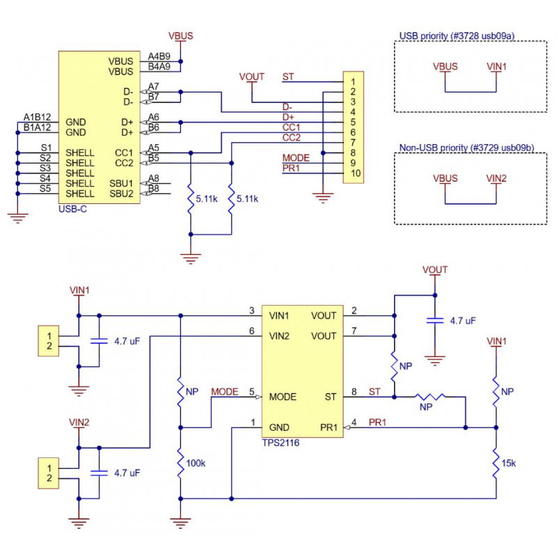
Das Pololu 3729 Board wurde für komfortables Energiemanagement in elektronischen Schaltungen, eingebetteten Systemen und Prototyping-Projekten entwickelt. Der TPS2116 -Chip ermöglicht das automatische oder gesteuerte Umschalten zwischen zwei Spannungsquellen ohne spürbare Unterbrechung des Empfängerbetriebs. Dank interner MOSFET-Transistoren arbeitet das Modul effizienter als herkömmliche Diodenschaltungen, da Energieverluste minimiert und der Spannungsabfall im Versorgungspfad reduziert wird . Der USB-Typ-C -Anschluss ermöglicht die einfache Verwendung gängiger Netzteile und Ladegeräte als einen der Stromkanäle. Die Version usb09b (3729) ist so ausgelegt, dass USB (VBUS) mit VIN2 verbunden ist, wodurch die externe Quelle (VIN1) im Prioritätsmodus bevorzugt wird . Das Modul verfügt über ein 2,54-mm -Raster, was die Integration in Steckplatinen und Prototyping-Systeme erleichtert.
Hauptmerkmale des Moduls
- Eingangsspannungsbereich : Unterstützt 1,6 V bis 5,5 V Stromversorgung
- Maximaler Ausgangsstrom : bis zu 2,5 A Dauerbetrieb
- Automatische Quellenumschaltung : Wählt im Standardmodus die höhere Eingangsspannung aus.
- Prioritäts- und manueller Modus : Die Eingänge können über die Pins MODE und PR1 gesteuert werden.
- USB-Typ-C-Anschluss : VBUS-Leitung an VIN2-Eingang angeschlossen
- Rückspeiseschutz : Blockierung des Stromflusses zu den Stromquellen
- 2,54 mm Rastermaß : einfache Integration mit Steckplatinen und Goldpins
- Zusätzliche USB-Signale : D+, D-, CC1- und CC2-Leitungen abgeleitet
- ST-Statusausgabe : Informationen über die aktuell aktive Leistungsaufnahme
USB-Typ-C-Stromanschlussstifte
Das Modul bietet alle notwendigen Pins für eine zuverlässige Stromversorgung und die Integration mit der USB-Typ-C-Schnittstelle. Der Eingang VIN1 dient zum Anschluss einer externen Stromquelle und ist in dieser Version des Moduls im Prioritätsmodus die bevorzugte Stromquelle. Der Eingang VIN2 ist mit der VBUS -Leitung des USB-Typ-C-Anschlusses verbunden, während VOUT der gemeinsame Stromausgang für den Empfänger ist. Das Modul verfügt außerdem über die Steuerpins MODE und PR1 , mit denen die Umschaltung zwischen den Stromquellen ausgewählt werden kann. Der ST- Pin dient als Statussignal und zeigt den aktuell aktiven Eingang an. Zusätzlich gibt das Modul die Leitungen D+ , D- und CC1 aus. und CC2 , sodass die Platine auch als USB Typ-C Breakout für Stromversorgungs- und Hilfsanwendungen verwendet werden kann.
Modulbetrieb und Verbindung des USB-Typ-C-Stromanschlusses mit einem Multiplexer
In der Standardkonfiguration ist der MODE- Pin auf Low-Pegel, sodass die Schaltung automatisch die Stromquelle mit der höheren Spannung auswählt. Dies ist nützlich für Geräte, die abwechselnd über USB und ein externes Netzteil versorgt werden müssen, ohne dass ein manueller Eingriff erforderlich ist. In diesem Modus erfolgt das Umschalten reibungslos, wodurch der unterbrechungsfreie Betrieb des angeschlossenen Empfängers gewährleistet wird. Wenn der MODE- Pin auf High-Pegel gesetzt ist, hängt die Quellenauswahl vom PR1- Signal ab. Bei der Version usb09b bedeutet dies, dass Sie dem Eingang VIN1 (d. h. dem externen Netzteil) Priorität einräumen können, während die an VIN2 angeschlossene USB-Typ-C-Stromversorgung als Backup dient. Beachten Sie beim Zusammenbau, dass USB und VIN2 miteinander verbunden sind. Schließen Sie daher bei gleichzeitiger Verwendung von USB das externe Netzteil nur an VIN1 an, um Kurzschlüsse zu vermeiden.
Technische Spezifikationen des Moduls
- Chip: TPS2116
- Boardversion: usb09b
- Eingangsspannungsbereich: 1,6 V bis 5,5 V
- Maximaler Ausgangsstrom: 2,5 A
- Anschluss: USB Typ-C
- VBUS-Anschluss: mit VIN2-Eingang
- Betriebsmodi: Automatik, Priorität, Manuell
- USB-Datenleitungen: D+, D-
- USB-Konfigurationsleitungen: CC1, CC2 mit 5,11 kΩ Widerständen an GND
- Eingangskondensatoren: 2 x 4,7 µF
- Ausgangskondensator: 4,7 µF
- Stiftabstand: 2,54 mm
- Abmessungen: 25,4 x 14 x 4,6 mm
- Gewicht: 1 g
Inhalt des Sets
- 1x Pololu 3729 Modul – USB-Typ-C-Stromanschluss mit TPS2116 Multiplexer
Nützliche Links |




