- Neu
Produktbeschreibung: USB-Typ-C-Stromanschluss mit TPS2116-Multiplexer – usb09a – Pololu 3728
Das Pololu 3729 Board wurde für komfortables Energiemanagement in Elektronikprojekten, eingebetteten Systemen und Prototyping-Lösungen entwickelt. Der TPS2116 -Chip ermöglicht sowohl automatisches als auch kontrolliertes Umschalten zwischen zwei Spannungsquellen, ohne den Betrieb des angeschlossenen Geräts zu unterbrechen. Dank interner MOSFET-Transistoren bietet das Modul einen höheren Wirkungsgrad als herkömmliche Diodenschaltungen und reduziert so Energieverluste und Spannungsabfälle. Der integrierte USB-Typ-C- Anschluss ermöglicht die bequeme Nutzung gängiger Netzteile und Ladegeräte als eine der Stromquellen. In der USB-Prioritätsversion (usb09a) ist die VBUS -Leitung des USB-Typ-C-Anschlusses mit dem VIN1- Eingang verbunden, wodurch die USB-Stromversorgung im Prioritätsmodus als primäre Stromquelle ausgewählt wird. Das Modul ist mit 2,54-mm -Pins ausgestattet und lässt sich daher problemlos in Steckplatinen und Prototyping-Systeme integrieren.
Hauptmerkmale des Moduls
- Automatische Stromquellenumschaltung : Das System wählt intelligent die aktive Stromquelle aus und gewährleistet so einen kontinuierlichen Betrieb des Geräts ohne Neustarts oder Unterbrechungen.
- Hohe Energieeffizienz : Durch den Einsatz interner MOSFET-Transistoren werden die für Diodensysteme typischen Spannungsverluste eliminiert.
- USB-Stromversorgungspriorität : In dieser Version kann die Stromversorgung über USB Typ-C (VIN1) im Prioritätsmodus als Hauptstromquelle festgelegt werden.
- Flexible Betriebsmodi : Der Betrieb kann über die Pins MODE und PR1 konfiguriert werden, sodass Sie die Schaltmethode an eine spezifische Anwendung anpassen können.
- Breiter Spannungsbereich : Unterstützt Stromquellen von 1,6 V bis 5,5 V und erhöht so die Kompatibilität mit verschiedenen Systemen.
- Unterstützt höhere Lasten : Kann Ströme bis zu 2,5 A verarbeiten und ermöglicht so die Stromversorgung anspruchsvollerer Systeme.
- Integrierter USB-Typ-C-Anschluss : Komfortable Verwendung von Standard-USB-Ladegeräten und Netzteilen als eine der Stromquellen
- Pinbelegung für Prototypenprojekte : 2,54 mm Rastermaß ermöglicht die schnelle Verwendung mit Steckplatinen und Erweiterungsmodulen.
- ST-Statussignal : Ermöglicht die Überwachung, welche Stromquelle aktuell aktiv ist.
- Schutz der Stromquelle : Das System blockiert den Rückstrom und erhöht so die Sicherheit des gesamten Systems.
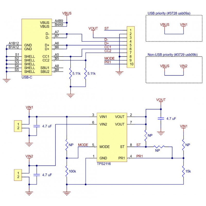
USB-Typ-C-Stromanschlussstifte mit Multiplexer
Das Modul bietet alle wichtigen Pins, die für die Integration in elektronische Projekte benötigt werden, sowie die volle Funktionalität des TPS2116-Chips.
- VIN1: USB (VBUS) angeschlossene Stromversorgung – bevorzugte Stromquelle
- VIN2: Zweiter externer Stromeingang
- VOUT: Ausgangsleistung für den Empfänger
- GND: Gemeinsame Masse für alle Komponenten
- MODUS: Betriebsmodus auswählen (automatisch / Priorität / manuell)
- PR1: Quellenauswahlsteuerung oder Schaltschwelle
- ST: Statussignal, das über die aktive Quelle informiert
- D+ / D-: USB 2.0-Datenleitungen
- CC1/CC2: USB Typ-C Konfigurationsleitungen
Die Stifte mit einem Rastermaß von 2,54 mm ermöglichen eine einfache Verbindung mit einem Steckbrett oder einer eigenen Schaltung.
Modulbetrieb und Verbindung des USB-Typ-C-Stromanschlusses mit einem Multiplexer
Das Modul kann in verschiedenen Modi betrieben werden, sodass Sie es an Ihre Anwendung anpassen können. Im Standardmodus (MODE low) wählt die Schaltung automatisch die Spannungsquelle mit der höheren Spannung. Dadurch kann das Gerät sowohl über USB als auch über eine externe Quelle mit Strom versorgt werden, ohne dass ein manuelles Umschalten erforderlich ist. Im Prioritätsmodus (MODE und PR1 high) wird der Eingang VIN1 bevorzugt, der in dieser Version den USB-Typ-C-Anschluss mit Strom versorgt . Fällt die Spannung unter einen festgelegten Schwellenwert, schaltet die Schaltung automatisch auf den Eingang VIN2 um. Vermeiden Sie es, zwei Spannungsquellen gleichzeitig an denselben Eingang anzuschließen, um Kurzschlüsse zu verhindern.
Technische Spezifikationen des Moduls
- Chip: TPS2116
- Boardversion: usb09a
- Eingangsspannungsbereich: 1,6 V bis 5,5 V
- Maximaler Ausgangsstrom: 2,5 A
- Anschluss: USB Typ-C
- VBUS-Anschluss: mit VIN1-Eingang
- Betriebsmodi: Automatik, Priorität, Manuell
- USB-Datenleitungen: D+, D-
- USB-Konfigurationsleitungen: CC1, CC2 mit 5,11 kΩ Widerständen an GND
- Eingangskondensatoren: 2 x 4,7 µF
- Ausgangskondensator: 4,7 µF
- Stiftabstand: 2,54 mm
- Abmessungen: 25,4 x 14 x 4,6 mm
- Gewicht: 1 g
Inhalt des Sets
- 1x Pololu 3728 Modul – USB-Typ-C-Stromanschluss mit TPS2116 Multiplexer
Nützliche Links |




